What Is Extensibility in Systems Engineering Modeling Languages?
In the context of systems engineering, extensibility refers to the ability of a modeling language to be adapted and expanded without breaking its core structure or semantics. A language like CSDL provides a foundation for modeling systems, but no two organizations or projects are identical. Each may require unique classes, attributes, and relationships to capture domain-specific details. Extensibility ensures that the language can evolve to meet these needs while maintaining consistency and interoperability.
Think of extensibility as a “plug-in” capability for your modeling language. Instead of hardcoding every possible concept into the language, extensibility allows engineers to introduce new or specialized concepts without rewriting the entire framework.
Why Is Extensibility Important?
A strong foundational modeling language should be expressive, semantically precise, self-consistent, and complete, providing core capabilities relevant to all projects. However, every enterprise, industry, and domain has unique needs that require customization, tailoring, or extensions.
Extensibility addresses these challenges by enabling:
- Adapting to New Domains: Different industries have unique terminology, regulatory requirements, and engineering practices. Extensibility allows domain-specific concepts to be incorporated seamlessly.
- Supporting Emerging Technologies: As AI, Internet of Things (IoT), and digital twins become integral, the language must accommodate new constructs and behaviors.
- Customization for Stakeholders: Organizations often need custom stereotypes, profiles, or extensions to reflect processes, terminology, and regulatory standards – without losing interoperability.
- Future-Proofing: Standards evolve (e.g., SysML v2). An extensible language can integrate new features without requiring a complete redesign.
- Tool Ecosystem Integration: Extensible languages enable vendors to add plugins or extensions for simulation, analysis, or visualization, enhancing usability and adoption.
Without extensibility:
- Customization becomes costly: Teams would need to create ad hoc solutions outside the modeling environment.
- Traceability suffers: External spreadsheets or disconnected tools introduce risk and inconsistency.
- Innovation slows down: Engineers cannot easily incorporate emerging technologies or methods into their models.
- Ambiguities propagate: When “close-enough” concepts are introduced into a system model, interpretations of engineering data can vary widely and uncertainty spreads.
Ultimately, extensibility empowers organizations to tailor the language to their domain, integrate with other tools, and maintain a single source of truth for system design.
How GENESYS Implements Extensibility for CSDL
GENESYS, built on CSDL, offers a powerful extensibility framework accessible via the schema editor that ensures flexibility while maintaining language integrity:
- Custom Classes, Attributes, and Relationships 
 Users can define new element types or specialize existing ones, add domain-specific attributes and/or parameters, and create unique relationship types to capture specialized interactions.
- Language Self-Consistency and Integrity Rules 
 The framework enforces semantic integrity by validating extensions against core language rules. This prevents issues such as circular dependencies, invalid relationships, or violations of modeled constraints.
 Additionally, users can define custom completeness and integrity rules to ensure models meet enterprise-specific standards and quality checks.
- Integration Hooks 
 Through APIs and scripting, GENESYS supports seamless integration with external tools for simulation, analysis, and visualization, while preserving the integrity of the CSDL-based model.
This approach ensures that extensions remain first-class citizens in the model, fully queryable, traceable, and compatible with GENESYS’s analysis and visualization capabilities.
Examples of Extensibility in Action
To illustrate the power of extensibility, we’ll look at two real-world examples. The first focuses on a regulatory compliance need in the medical device industry. The second addresses a specialized engineering need, Failure Modes and Effects Analysis (FMEA), to integrate risk analysis directly with system architecture. Both examples demonstrate how language extensions enable richer modeling, improved traceability, and alignment with critical standards and practices.
Example 1: Extending GENESYS for ISO 14971 Compliance 
ISO 14971 is the international standard for risk management in medical devices, requiring manufacturers to identify hazards, estimate and evaluate associated risks, and implement controls throughout the product lifecycle. For organizations in the medical device industry, aligning system models with ISO 14971 is critical to ensure regulatory compliance and patient safety. 
To achieve this, an ISO 14971 language extension for CSDL was created to embed the standard’s concepts directly into the modeling environment. This eliminates the need for external spreadsheets and documents, ensures full traceability within a single source of truth, and enables automated generation of reports and compliance documentation.
Here, we’ll focus on one practical aspect of the extension. ISO 14971 requires the identification and documentation of the intended use as well as the reasonably foreseeable misuse of the product which must be mitigated. The closest existing class to intended use and reasonably foreseeable misuse is Use Case, as it has many of the necessary attributes included in the base class. To customize it for compliance with ISO 14971, a specialized Use Case class was derived with several additional attributes added that are specified as necessary in the ISO standard. One of these is the “type” attribute, modeled as an enumeration with two literals: intended use and reasonably foreseeable misuse. Figure 1 shows an example of this extension applied in a model of a leadless pacemaker.
Figure 1: Customized Use Cases and Use Case Diagram distinguishing “intended use” use cases from “reasonably foreseeable misuse” cases with displayed legend and customized coloring rules.
These attributes allow modelers to explicitly capture both the expected purpose of the device and potential off-nominal scenarios. By making these attributes distinguishable in the database and visible on diagrams, engineers can systematically analyze risk factors and link them to mitigation strategies – fully aligned with ISO 14971 requirements.
Example 2: Extending GENESYS for Failure Modes and Effects Analysis (FMEA) 
Failure Modes and Effects Analysis (FMEA) is a structured approach used to identify potential failure modes in a system, assess their effects, and prioritize actions to mitigate risk. It is widely applied in industries such as automotive, aerospace, and medical devices to improve reliability and safety. 
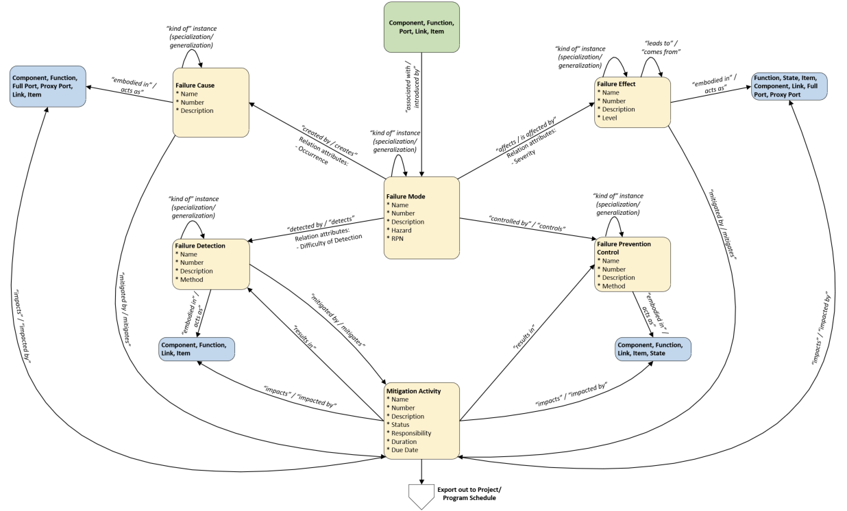
Creating a language extension for FMEA in an MBSE environment is valuable because it allows engineers to capture FMEA concepts such as failure modes, effects, causes, detection methods, and prevention controls directly within the system model. This integration ensures that risk analysis is not isolated in spreadsheets but is traceable to the system architecture, requirements, and design elements. By embedding FMEA into the model, organizations maintain a single source of truth, improve consistency, and enable automated reporting.
We developed an extension that introduces specialized classes and attributes for FMEA concepts. For example, failure modes can be linked to specific components, functions, ports, links, or items and severity, occurrence, and detection ratings can be stored as relationship attributes. This enables engineers to visualize risk relationships and trace mitigation strategies throughout the architecture.
Figure 2: Summary of the FMEA Extension for CSDL. The custom FMEA classes are shown in tan.
 Figure 3: Example of the FMEA extension applied to the failure mode of a valve in the ground support systems for a launch vehicle platform.
Figure 3: Example of the FMEA extension applied to the failure mode of a valve in the ground support systems for a launch vehicle platform. 
Wrapping Up
Extensibility in CSDL is not just a convenience: it’s a necessity for modern systems engineering. By enabling customization without sacrificing rigor, GENESYS ensures that organizations can adapt their modeling language to evolving needs while maintaining a unified, traceable design environment.
While language extensions offer powerful customization, they must be introduced with caution. Extensions can create interoperability challenges with other tools and standards. These issues are manageable through careful design, documentation, and integration strategies, but they should always be considered during planning to avoid downstream complications.

 
																 
													





